
Halo, Bahasawan! Ketika Bahasawan mulai serius mendalami bahasa Inggris, sering kali hambatan utamanya bukan pada kurangnya kosakata benda (noun), melainkan kebingungan dalam memilih kata kerja.
Kita sering kali tahu apa yang ingin diucapkan, tapi ragu bentuk mana yang paling pas. Nah, di sinilah pentingnya memahami peta besar dari jenis-jenis verb. Sebelum masuk lebih dalam, ingat bahwa Verb adalah salah satu tulang punggung dari materi grammar dasar yang wajib dikuasai.
Bahasmin sering melihat banyak orang yang hafal ratusan kata, tapi kalimatnya masih terasa kaku. Rahasianya sebenarnya sederhana: penguasaan kata kerja adalah kunci agar kalimat menjadi hidup serta mudah dipahami.
Dalam artikel ini, kita tidak akan membahas teori rumit yang bikin pusing. Kita akan membedah jenis-jenis verb dengan cara yang paling masuk akal dan langsung bisa Bahasawan praktikkan hari ini juga.
Baca Juga: Untuk memahami dasar perubahan bentuk kata kerja, Bahasawan bisa membaca panduan Regular vs Irregular Verbs: Paham 5 Panduannya dengan Cepat terlebih dahulu.
Siap untuk meningkatkan level bahasa Inggrismu? Mari kita mulai bedah satu per satu!
1. Action Verbs & Mental Verbs
Bahasawan pasti setuju kalau aktivitas manusia itu terbagi dua, yakni yang terlihat mata dan yang hanya terjadi di kepala. Inilah dasar pembedaan paling mendasar dalam jenis jenis verb. Bedanya Apa?
Secara sederhana, action verbs & mental verbs adalah dua sisi mata uang dari aktivitas kita.
Action Verbs (Kata Kerja Fisik): Ini adalah kata kerja yang melibatkan gerakan tubuh atau interaksi fisik dengan objek. Kalau Bahasawan bisa memotret kegiatannya, berarti itu action verb. Contohnya: run (lari), eat (makan), atau kick (tendang).
Mental Verbs (Kata Kerja Mental): Ini aktivitas yang terjadi di dalam batin atau otak. Tidak ada keringat yang keluar, tapi ada proses yang berjalan. Contohnya: understand (mengerti), believe (percaya), atau decide (memutuskan).
Memahami perbedaan ini penting karena beberapa jenis jenis verb kategori mental (stative verbs) biasanya tidak boleh digunakan dalam bentuk continuous (sedang berlangsung/ing). Misalnya, kita jarang bilang “I am knowing you,” tapi cukup “I know you.”
2. Auxiliary Verb & Linking Verb, Apa Bedanya?
Beralih ke bagian yang sering bikin “tricky”. Banyak yang tertukar antara auxiliary verb & linking verb karena bentuk katanya sering kali sama (seperti is, am, are). Padahal, fungsi mereka saat digunakan sangat berbeda.
Apa yang Dimaksud dengan Auxiliary Verb dan Berikan Contohnya?

Sesuai namanya, Auxiliary berarti pembantu. Dalam daftar jenis jenis verb, tugas utama auxiliary verb adalah membantu kata kerja utama (main verb) untuk membentuk tenses yang jelas, kalimat tanya, atau kalimat negatif. Dia tidak bisa berdiri sendiri jika ingin membentuk makna aksi yang lengkap.
Contoh simpelnya begini:
- “She is writing a novel.” Di sini, is bekerja sebagai auxiliary yang membantu writing untuk menunjukkan bahwa kejadiannya sedang berlangsung sekarang. Tanpa is, kalimatnya jadi “She writing”, yang mana itu salah secara gramatikal.
Pahami penggunaan kata kerja bantu lebih dalam di artikel Pengertian Auxiliary Verb.
Apa Itu Linking Verb dalam Kalimat Nominal?
Nah, kalau linking verb beda lagi ceritanya. Linking verb bertugas sebagai “jembatan” atau penghubung antara subjek dengan pelengkapnya (bisa berupa sifat atau identitas). Dia tidak menunjukkan aksi sama sekali.
Ketika Bahasawan bilang, “The soup tastes good,” kata tastes di situ berfungsi menghubungkan sup dengan rasanya. Sup itu tidak melakukan aksi “mencicipi”, kan? Itulah kenapa dia disebut linking verb. Memahami jenis jenis verb seperti ini akan membuat Bahasawan lebih peka terhadap konteks kalimat, apakah itu sebuah aksi atau sekadar deskripsi keadaan.
3. Modal Verbs
Pernah merasa kalimat bahasa Inggris Bahasawan terdengar terlalu kaku atau terdengar seperti robot? Mungkin karena kurangnya penggunaan modal verbs. Dalam hierarki jenis jenis verb, modal verbs punya tempat spesial untuk mengekspresikan perasaan, kemampuan, dan kesopanan.
Kapan Kita Menggunakan Modal Verbs (can, will, should)?

Modal verbs adalah kata kerja bantu khusus yang memberikan “rasa” tambahan pada kata kerja utama. Kita menggunakannya saat ingin menunjukkan:
- Kemampuan (Ability): Pakai Can atau Could. Contoh: “I can swim.”
- Kemungkinan (Possibility): Pakai May atau Might. Contoh: “It might rain today.”
- Kewajiban/Saran (Necessity): Pakai Must atau Should. Contoh: “You should sleep early.”
Salah satu aturan emas dalam jenis jenis verb kategori modal ini adalah: mereka tidak boleh diikuti oleh “to”. Jadi, jangan pernah bilang “I can to go”. Cukup “I can go”. Sesederhana itu, tapi sering terlewat oleh pemula.
4. Phrasal Verb
Ini dia level selanjutnya bagi Bahasawan yang ingin terdengar seperti native speaker. Kadang kita menemukan kata kerja yang kalau diartikan satu per satu malah jadi aneh. Selamat datang di dunia Phrasal Verbs.
Phrasal verb adalah kombinasi antara kata kerja biasa dengan preposisi atau adverb (kata keterangan). Gabungan ini melahirkan makna baru yang sering kali jauh berbeda dari kata aslinya.
Mari kita lihat contohnya:
- Give artinya memberi.
- Up artinya atas.
- Tapi, Give up artinya menyerah.
Unik, kan? Menguasai jenis jenis verb tipe phrasal ini memang butuh pembiasaan. Tips dari Bahasmin: jangan dihafal mati seperti rumus matematika. Cobalah gunakan satu phrasal verb dalam satu hari. Misalnya hari ini Bahasawan belajar “run out” (kehabisan), pakailah saat kuota internet habis atau saat susu di kulkas kosong. Konteks nyata akan membuat ingatan lebih lekat.
Jenis – Jenis Verb Lanjutan
Bahasawan, kalau kamu sudah paham Action Verb dan Linking Verb, selamat! Itu artinya fondasi kamu sudah kuat. Tapi, bahasa Inggris itu luas banget. Ada jenis-jenis kata kerja “level dewa” yang sering bikin bingung kalau tidak dipelajari khusus.
Menguasai jenis verb lanjutan ini akan bikin kalimat kamu terdengar jauh lebih native, fleksibel, dan kaya makna. Yuk, kita bedah satu per satu!
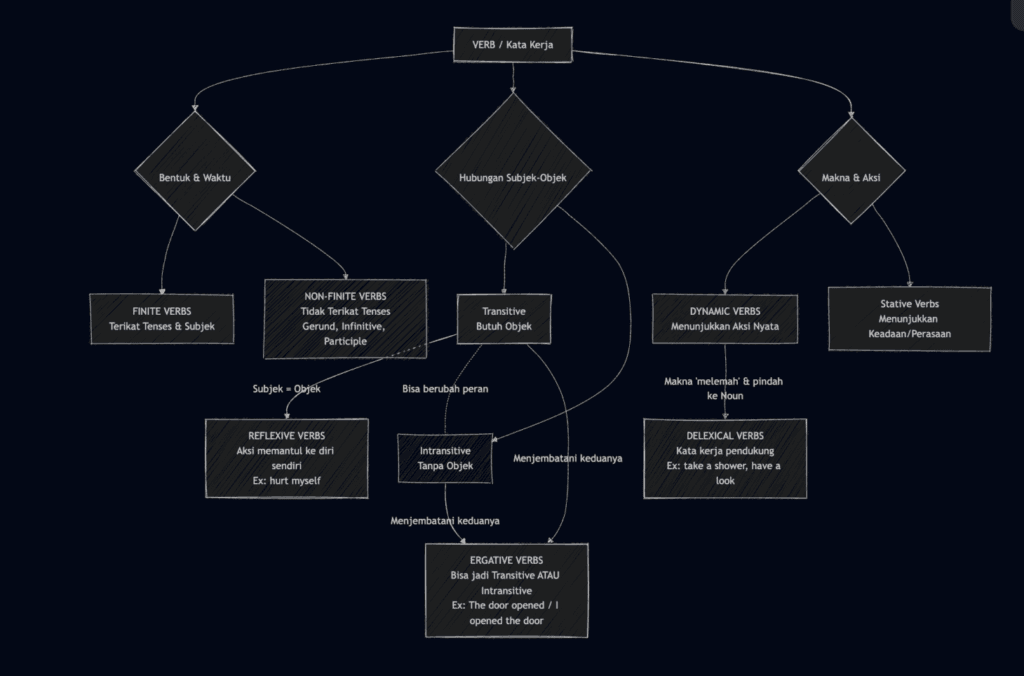
1. Penjelasan Mendalam tentang Reflexive Verbs
Sebagian besar artikel kompetitor hanya menyebut reflexive verbs secara singkat atau bahkan tidak membahasnya sama sekali. Menambahkan penjelasan tentang apa itu reflexive verbs, ciri-cirinya, dan bagaimana penggunaannya (misal: “He hurt himself”) akan memperkaya konten Anda dan memenuhi kebutuhan pembaca yang ingin memahami jenis verb lanjutan.
Reflexive verbs adalah ketika Subject dan Object sama dan Verb mencerminkan Subject, itulah Reflexive Verb. Kata kerja ini sering digunakan dengan kata ganti diri seperti myself, himself, atau herself. Contohnya:
- I will do it myself
- He has done it himself
- She has hurt herself
2. Penjelasan Ergative Verbs dengan Contoh Praktis
Hanya satu kompetitor yang menyinggung ergative verbs, dan penjelasannya masih sangat singkat. Anda dapat memperdalam dengan membahas bagaimana satu verb bisa berfungsi sebagai transitive dan intransitive (misal: “The door opened” vs “He opened the door”), serta menambahkan daftar kata kerja umum yang bersifat ergative.
Ergative verb adalah kata kerja yang bisa kamu gunakan sebagai transitive serta intransitive verb. Contohnya:
- Intransitive Verbs (Ada Pelaku): I opened the door. (Aku membuka pintu)
- Transitive Verbs (Terjadi Sendiri): The door opened. (Pintu itu terbuka)
3. Perbedaan dan Contoh Finite vs Non-Finite Verbs
Penjelasan tentang finite dan non-finite verbs di kompetitor masih dangkal dan kadang membingungkan. Anda bisa menghadirkan tabel perbandingan, ciri-ciri, serta contoh kalimat yang jelas, sehingga pembaca memahami kapan sebuah verb tergolong finite atau non-finite (misal: “She sings” [finite], “Singing is fun” [non-finite]).
Finite verbs adalah jenis verb kata kerja yang merupakan inti dari kalimat. verb jenis ini mengacu pada subjek, menggunakan salah satu dari dua belas bentuk tense, berubah sesuai dengan jumlah orang atau subjek.
Non-finite verbs sebenarnya bukanlah kata kerja sebenarnya. Jenis verb kata kerja ini praktis hanya bisa digunakan dalam past tense dan present tense yang tidak melibatkan auxiliary.
4. Dynamic vs Delexical Verbs: Konsep, Ciri, dan Daftar Kata Kerja
Dynamic verbs sering disebut sebagai action verbs, namun delexical verbs hampir tidak pernah dijelaskan secara tuntas oleh kompetitor. Anda bisa menambahkan penjelasan bahwa delexical verbs (seperti “take a shower”, “have a look”) memiliki makna yang “melemah” dan sering digunakan dalam ekspresi sehari-hari, lengkap dengan daftar dan contoh penggunaannya.
Delexical verb memiliki makna tersendiri yang berbeda dari makna aslinya. Arti diambil dari kata kerja dan dimasukkan ke dalam kata benda. Take, have, make, give adalah delexical verbs. Contoh kalimat:
- I took a shower
- I had a lunch
5. Visualisasi atau Diagram Hubungan Jenis Verb Lanjutan

Mengapa Memahami Jenis Jenis Verb Itu Krusial?
Bahasawan mungkin bertanya, “Kenapa sih harus ribet membedakan semua ini?”
Jawabannya bukan untuk pamer istilah gramatikal. Dengan mengenali jenis jenis verb, Bahasawan akan punya kontrol penuh atas nuansa yang ingin disampaikan. Bahasawan jadi tahu kapan harus menggunakan action verbs untuk bercerita dengan dinamis, atau kapan menggunakan linking verbs untuk mendeskripsikan perasaan dengan tepat.
Kesalahan umum seperti tertukar menggunakan auxiliary dan modal bisa diminimalisir. Tulisan atau percakapan Bahasawan akan terdengar lebih natural, mengalir, dan tentunya lebih mudah dipahami oleh lawan bicara.
Baca Juga: Regular Verbs: Rahasia Jago Bahasa Inggris Tanpa Pusing Menghafal
Kesimpulan
Bahasawan mungkin bertanya, “Kenapa sih harus ribet membedakan semua ini?”
Jawabannya bukan untuk pamer istilah gramatikal. Dengan mengenali jenis-jenis verb, Bahasawan akan punya kontrol penuh atas nuansa yang ingin disampaikan. Tulisan atau percakapan Bahasawan akan terdengar lebih natural, mengalir, dan tentunya lebih mudah dipahami oleh lawan bicara.
Saran Bahasmin: Jangan merasa terbebani untuk menghafal semuanya sekaligus. Pilih satu jenis yang paling menarik hari ini, lalu buatlah 3 kalimat sederhana. Lakukan konsisten, dan lihat perubahannya dalam satu bulan.
Sudah paham jenis Verb? Lanjut pelajari Action Verb agar kalimatmu hidup.
Yuk, Praktikkan Sekarang! 🚀
Kenalan dengan Verb sudah, teori sudah di tangan. Sekarang saatnya mengubah teori itu menjadi skill bicara yang nyata!
Jangan biarkan pengetahuanmu menguap begitu saja. Gabung dengan ribuan Bahasawan lain dan rasakan peningkatan skill speaking secara intensif di Kelas Bahasa.
Tunggu apa lagi? Kursi terbatas! UBAH TEORI JADI SKILL BICARA DI SPEAKING INTENSIVE PREMIUM KELAS BAHASA SEKARANG!
Referensi:
- Azar, B. S. (2017). Understanding and using English grammar. 5th ed. Longman. https://dn790006.ca.archive.org/0/items/EnglishUnderstandingAndUsingEnglishGrammar/English%3DUnderstanding_And_Using_English_Grammar.pdf
- Murphy, R. (2019). English Grammar in Use: A Self-Study Reference and Practice Book for Intermediate Learners of English (5th ed.). Cambridge University Press. https://englishfrench.academy/wp-content/uploads/2020/09/235_7-English-Grammar-in-Use.-Murphy-R.-2019-5th-394p-.pdf
- Valerioti, J, (2021). Verbs Defined. Liberty University Online Writing Center. https://www.liberty.edu/casas/academic-success-center/wp-content/uploads/sites/28/2021/10/Verbs.pdf



